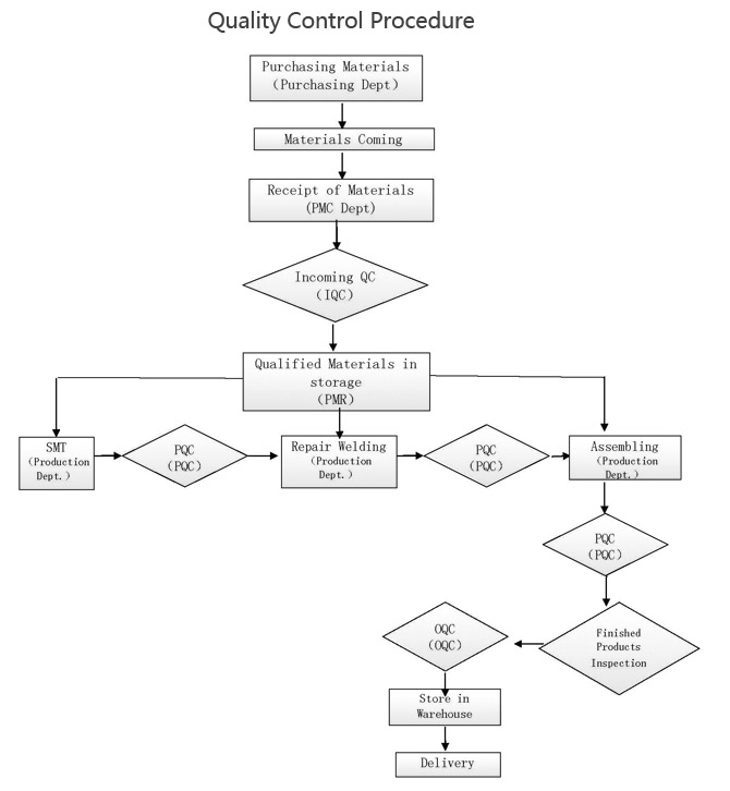
Quality Control Procedure

Current Position: Home > About Us > Quality Control Procedure

About Us
Product Search
Contact Us

Tel:+86-595-22656925

Tel:+86-595-22656926

Fax:+86-595-22656927

Add:Qixiang Building, Tangxi Industrial Zone, Luojiang District,Quanzhou 362011, Fujian, China

E-mail: ken6833@qxdz.cn

Quality Control Procedure